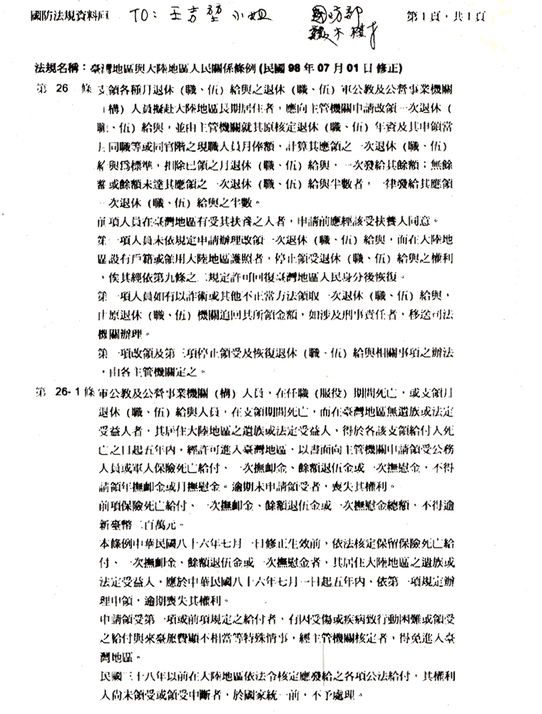
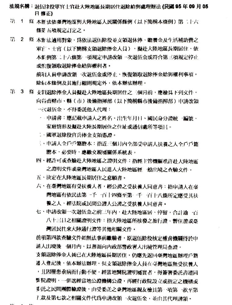
國防部:部長高華柱、人力司稽核魏木樹
罪名:蓄意違法! 殘暴凌遲虐待致死!
證據
一.經查高華柱部長曾於93年至96年及97年至98年兩次任職退輔會主委,十分瞭解
退輔會功能。
二.99年3月8日由高華柱署名的公文及退輔會99年4月6日回文中均可證實高華柱明
知依法可協助王老先生,但依然不願執行,此證據也證明人力司魏木樹知情。
三.99年12月2日、99年12月30日公文證明:在行政院調查時仍不願認罪
99年5月特偵組偵察時也是一樣
102年7月18日最高檢公文證實,上述三點已證明蓄意違法罪名。
四.99年12月31日退輔會公文證明:副本交由國防部
此時國防部本可依法委請退輔會照顧王老先生,送他回妻子、兒孫身旁安享
晚年,但國防部居然腦羞成怒,惡意將已經重度殘障的王老先生困在台灣,
強行拆散他的家庭,使他們夫妻隔海思念哭喊
99年10月回台灣,6個月後妻子先去世, 10個月後王老先生暴斃。
如此喪盡天良,泯滅人性的作為足以證明是以殘暴方式進行最可怕的心靈折磨,凌遲虐待致死的事實,對象是一對90歲的老殘夫妻,國恥。
|
99年3月8日國防部書函
|
 |
|
99年12月02日國防部書函
|
 |
|
99年12月30日國防部書函
|
 |
|